2025年9月,西湖实验室、西湖大学生命科学学院于洪涛团队在Cell Research期刊发表题为Targeting necrotic lipid release in tumors enhances immunosurveillance and cancer immunotherapy of glioblastoma的研究论文,首次揭示了促凋亡肿瘤抑制基因(如TP53)缺失通过诱发mPTP依赖性坏死,释放APOE脂蛋白颗粒导致T细胞功能失调的全新免疫逃逸机制,进一步提出靶向清除免疫微环境中过量的APOE脂蛋白是恢复肿瘤浸润T细胞功能和提升胶质母细胞瘤(Glioblastoma, GBM)免疫治疗效果的新策略。

AntibodySystem产品引用
本研究使用了AntibodySystem的Anti-Mouse APOE Antibody (HJ6.3)(货号RMB98601),在Trp53突变的小鼠GBM模型中,通过脑部局部给药的微型渗透泵进行递送。研究发现单独使用该抗体即可通过中和肿瘤坏死区域释放的APOE脂蛋白,显著延长小鼠生存期;其作用机制与免疫检查点抑制剂不同,并非直接增强T细胞杀伤力,而是通过抑制T细胞的脂质积累与凋亡,从而“挽救”功能失调的T细胞。更重要的是,当该抗体与抗PD-1抗体联合使用时,展现出强大的协同增效作用,为GBM免疫治疗提供了新策略。

图1. APOE与PD-1抗体联合增强小鼠GBM模型的抗肿瘤免疫
APOE and PD-1 antibodies boost anti-tumor immunity in mouse GBM model
背景介绍
GBM是成人最常见且最具侵袭性的脑肿瘤,治疗手段的进展有限,预后通常较差。尽管手术切除、放疗和化疗是常规治疗方法,但大多数患者的生存期较短,且治疗效果有限。而GBM的免疫微环境尤其复杂,肿瘤细胞通过多种机制抑制免疫反应,从而逃避免疫监视。近年来的研究揭示,肿瘤坏死是GBM的典型病理特征,但其在免疫逃逸中的具体作用机制尚未明确。
免疫编辑理论描述了免疫系统与肿瘤之间动态相互作用的三阶段过程:清除、平衡和逃逸。目前大多数研究聚焦于“逃逸”阶段,即已建立的肿瘤如何抑制免疫系统。然而,肿瘤在初始形成阶段(即从“清除”到“平衡”的过渡)是如何逃避免疫监视的,仍不甚清楚。这主要是因为常用的同系小鼠肿瘤模型所使用的细胞系,在长期体外培养和体内传代过程中,已经完成了免疫编辑,其基因组和免疫特性不能代表肿瘤发生初期的状态。
为了克服这一局限,本研究创新性地使用了小鼠胚胎干细胞(mESCs)来构建同系畸胎瘤模型。该模型的独特优势在于,所使用的mESCs是非癌变的、未经免疫编辑的细胞,能够模拟肿瘤发生初期免疫系统与新生“肿瘤”细胞之间的相互作用。研究者通过在此模型上进行全基因组CRISPR筛选,发现促凋亡肿瘤抑制基因(如Trp53, Pten)的缺失是驱动早期免疫逃逸的关键事件。
主要研究内容
研究者通过全基因组CRISPR筛选系统分析了影响早期免疫监视的关键基因。如图2a所示,实验将Brie CRISPR文库转导至小鼠胚胎干细胞后,分别移植至免疫健全和免疫缺陷小鼠体内。图2b-c的基因排序图显示,在免疫健全小鼠中,靶向Trp53、Pten、Usp28和Tp53bp1的sgRNA显著富集,而靶向Bbc3和Bax的sgRNA也呈现选择性富集。图2d-g的生长曲线进一步证实,Trp53⁻/⁻、Pten⁻/⁻、Bbc3⁻/⁻和Bax⁻/⁻胚胎干细胞在免疫健全小鼠中形成畸胎瘤的效率显著提高,而在免疫缺陷小鼠中差异不显著。这些结果说明促凋亡肿瘤抑制基因的缺失选择性地促进了肿瘤在免疫健全宿主中的生长。

图2. 全基因组CRISPR筛选探寻免疫监视关键基因
Genome-wide CRISPR screen for immunosurveillance genes
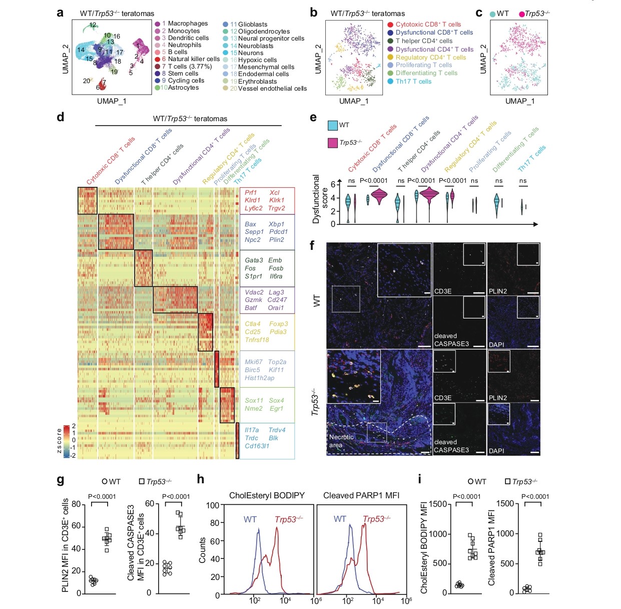
在机制探索层面,研究发现Trp53缺陷型畸胎瘤表现出更大面积的坏死区域。图3a-e通过单细胞转录组分析揭示了Trp53⁻/⁻畸胎瘤中浸润T细胞的异常状态:这些T细胞不仅表达耗竭标志物如Pdcd1和Lag3,还上调了内质网应激相关基因和脂质代谢基因。图3f-i的免疫组化和流式细胞术结果显示,Trp53⁻/⁻畸胎瘤中的T细胞PLIN2蛋白水平和胆固醇酯含量显著升高,同时凋亡标志物cleaved Caspase-3和cleaved PARP1表达增加,表明这些细胞处于脂质积累和功能失调状态。

图3. 基于scRNA-seq的畸胎瘤浸润T细胞图谱分析
Profiling in filtrating Tcells in teratomas by scRNA-seq
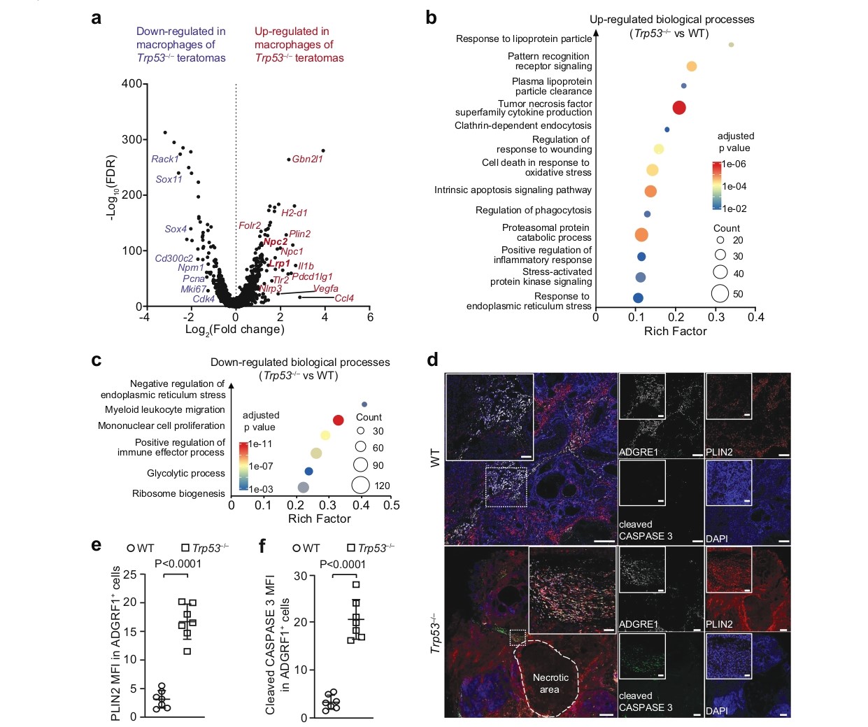
图4a-f进一步展示了肿瘤相关巨噬细胞的类似表型。Trp53⁻/⁻畸胎瘤中的巨噬细胞上调了脂蛋白颗粒应答和内在凋亡信号通路,同时下调了单核细胞增殖和糖酵解过程。免疫组化染色显示这些巨噬细胞同样表现出PLIN2和cleaved Caspase-3水平的升高,呈现出类似动脉粥样硬化斑块中泡沫细胞的形态特征。这些发现表明,坏死肿瘤细胞释放的APOE脂蛋白对T细胞和巨噬细胞等多种抗肿瘤免疫细胞均具有广泛的抑制作用。

图4. Trp53缺陷型畸胎瘤中巨噬细胞的脂质积聚与凋亡
Lipid accumulation an dapoptosis of macrophages in Trp53–/– teratomas
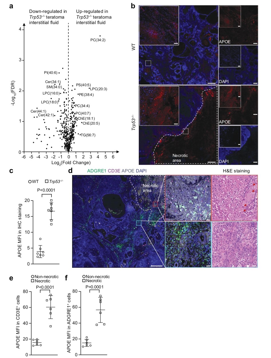
为了探究促凋亡基因缺失导致免疫逃逸的机制,研究者首先观察到Trp53⁻/⁻ 畸胎瘤中存在大面积的坏死区域(图5a-b)。进一步的脂质组学分析显示,其间质液中多种脂质,特别是多不饱和磷脂、胆固醇酯和三酰甘油水平显著升高(图5a)。免疫组化结果证实,坏死区域存在大量的细胞外APOE,并且浸润至此的T细胞和巨噬细胞表现出强烈的APOE内吞现象(图5b-f)。这些结果将肿瘤坏死、APOE脂蛋白释放与免疫细胞的脂质摄取直接联系起来。值得注意的是,这种脂质累积与功能失调的现象不仅见于T细胞,也出现在肿瘤相关巨噬细胞中。

图5. 坏死的畸胎瘤细胞将APOE脂蛋白颗粒释放到肿瘤微环境中
那么,阻断坏死能否逆转免疫逃逸?研究者构建了mPTP核心组分的五重敲除(QKO)细胞系。结果显示,QKO显著减少了Trp53⁻/⁻ 畸胎瘤的坏死面积和间质液中的APOE水平(图6a-c, f)。更重要的是,这恢复了T细胞的功能,显著降低了其胆固醇酯含量和凋亡水平(图6g-h)。为确认此坏死类型的特异性,研究者设置了关键对照:敲除坏死性凋亡关键蛋白MLKL则无法产生同样效果,从而排除了坏死性凋亡途径的参与,证明了mPTP依赖性坏死是此免疫逃逸通路中的关键环节。

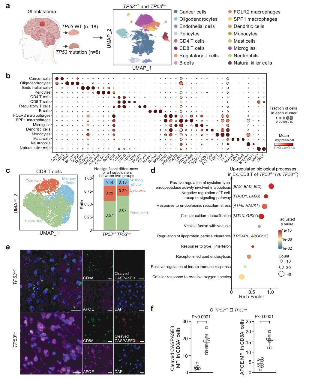
图6. TP53突变的人类GBM中的浸润T细胞摄取APOE脂蛋白颗粒并发生凋亡
结论及展望
该研究首次完整揭示了从“肿瘤坏死”到“APOE释放”,进而导致“免疫细胞脂质积累与功能衰竭”的全新免疫逃逸通路,为理解肿瘤免疫逃逸机制提供了新视角。研究提出的抗APOE治疗策略,特别是与免疫检查点抑制剂的联合使用,为胶质母细胞瘤等难治性肿瘤的免疫治疗提供了新的方向。鉴于APOE抗体已在阿尔茨海默病领域进行过开发,该策略具有较好的临床转化潜力,有望为肿瘤免疫治疗带来新的突破。
尽管该研究在小鼠模型中取得了积极的结果,但将抗APOE抗体疗法应用于临床仍面临挑战。例如,需要优化抗体在人体内的递送效率,并评估其长期安全性。此外,如何精准靶向肿瘤坏死区域,最大化疗效并减少对正常组织的影响,也是未来研究的重要方向。探索抗APOE抗体与其他免疫治疗手段(如CAR-T细胞疗法)的联合应用,同样具有广阔前景。