一、研究背景
肿瘤浸润淋巴细胞(TILs)数量增多与多种人类癌症的良好临床预后密切相关,该细胞最初由病理学家在苏木精 - 伊红(H&E)染色切片中识别界定,其分布位置与数量更是黑色素瘤的重要预后指标。历经 35 年发展,TILs 的概念已演化出三种不同内涵,除上述病理学分型外,还可指代从黑色素瘤活检组织中分离、经流式细胞术(FACS)分析并检测抗肿瘤应答能力的淋巴细胞,也包括从转移性黑色素瘤患者肿瘤组织中分离、经体外扩增后于淋巴清除后回输体内的过继性免疫治疗用T细胞。尽管这三类概念均具有重要临床价值,但术语的灵活使用也造成了其准确定义的语义混淆。为厘清这一问题,本研究联合 FACS 与多重免疫组织化学技术,对黑色素瘤患者活检组织的肿瘤免疫微环境特征展开对比分析。其中多重免疫组织化学是解析肿瘤免疫微环境的有力工具,可通过含特异性标志物单克隆抗体的 OPAL 染色试剂盒,结合 SOX-10 等肿瘤特异性标志物,实现对组织中免疫细胞亚群的精准鉴定与黑色素瘤细胞的明确区分,且成像后可解析组织切片中各细胞的平面坐标,精准判别免疫细胞亚群是位于肿瘤实质内的真正 TILs,还是肿瘤基质中的肿瘤相关淋巴细胞,进而客观定量呈现免疫细胞亚群的数量、分布,清晰揭示 “T 细胞浸润型” 与免疫排斥型肿瘤的微环境异质性。而 FACS 虽能详细分析黑色素瘤 TILs 的 T 细胞亚群特征、分化状态及免疫检查点分子表达情况,却因需将组织制备为单细胞悬液检测,丢失了关键的细胞组织学定位信息。基于此,研究《Multiplex immunohistochemistry accurately defines the immune context of metastatic melanoma》对比了从组织切片经多重免疫组织化学获得的TILs 数据,与从单细胞悬液经 FACS 获得的相关数据,并进一步探索了两组数据的整合应用策略,以期更清晰地解析患者肿瘤的免疫微环境特征,为临床治疗决策提供更充分的实验依据。
二、研究方法
手术切除的肿瘤组织会分为两部分进行样本处理,一部分经福尔马林固定、石蜡包埋用于多重免疫组织化学(mIHC)检测,另一部分制备单细胞悬液用于FACS检测。其中多重免疫组织化学将石蜡切片经二甲苯和梯度乙醇依次脱蜡、复水后,先在 1mM EDTA 缓冲液(pH 8.0)中以 125℃、3 分钟条件进行初次热诱导抗原修复(HIER),后续根据所用抗体类型调整为微波加热的修复方式。实验选用兔单克隆 CD4、CD3、PD-L1、CD11c 抗体,鼠单克隆 CD8、SOX10、CD20、CD68 抗体及兔多克隆 FOXP3 抗体,一抗孵育后用 0.3% 过氧化氢溶液阻断内源性过氧化物酶活性,再通过 OPAL 7 色荧光免疫组织化学试剂盒结合 TSA 染料实现免疫荧光信号可视化,并用 Spectral DAPI 复染,最后经 Vectra 3.0 自动化定量病理成像系统成像,借助 inform Software v2.2 软件完成颜色分离、组织与细胞分割及细胞表型分析,提取图像数据并观察记录肿瘤实质内、肿瘤边缘及远端基质中肿瘤浸润淋巴细胞的存在情况。流式细胞术设置两种标记面板,分别检测TILs的谱系、分化、活化状态及免疫检查点分子表达,两个面板均采用 Invitrogen 公司的可固定紫外激发活性染料标记活细胞,最终通过 BD LSR II 流式细胞仪获取多参数数据,借助 FlowJo v10 软件进行分析,定义T细胞亚群及活化标志物的表达水平。此外还利用MetaMorph软件计算免疫细胞与肿瘤边缘的距离,采用Mann-Whitney检验分析免疫亚群分布的差异,Spearman相关分析mIHC与FACS数据的关联性。
三、核心研究结果
mIHC对转移性黑色素瘤免疫微环境的精准解析

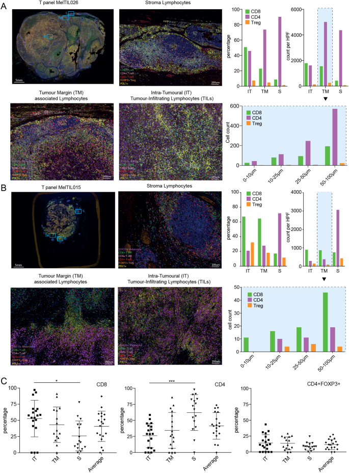
为明确转移性黑色素瘤组织中不同T细胞亚群(CD8⁺T细胞、CD4⁺T细胞、调节性T细胞/Treg)在肿瘤内、肿瘤边缘和肿瘤基质三个区域的分布差异、密度特征,以及免疫细胞亚群与肿瘤边缘的距离关联,为后续对比mIHC与FACS数据、构建免疫微环境模型奠定基础。本研究通过多重免疫组织化学技术开展相关实验,选用福尔马林固定石蜡包埋的黑色素瘤组织切片,OPAL染色试剂盒对SOX10、PD-L1、CD3、CD8、CD4和FOXP3进行染色,利用Vectra自动化成像系统获取图像并结合inForm软件进行细胞分割和表型分析,量化每个高倍视野中不同T细胞亚群的数量和占比,同时通过MetaMorph软件计算免疫细胞亚群与肿瘤边缘的距离,采用Mann-Whitney检验进行统计学分析。综合所有实验数据可见,不同患者的免疫浸润模式存在明显差异,如MelTIL026呈现活跃的免疫浸润特征,CD4⁺T细胞主要分布在肿瘤边缘和基质区域且数量随向基质延伸逐渐增加,而MelTIL015呈现局灶性免疫浸润,T细胞总数较少且CD8⁺T细胞更倾向于靠近肿瘤边缘分布,整合所有样本数据可见,肿瘤内CD8⁺T细胞占比显著高于基质区,CD4⁺T细胞则相反,Treg细胞在三个区域分布无显著差异。综上,转移性黑色素瘤的T细胞亚群分布具有显著的区域异质性,CD8⁺T细胞是肿瘤内免疫应答的核心细胞,CD4⁺T细胞主要参与肿瘤基质及边缘区域的免疫调节,患者免疫浸润模式的差异可能影响其免疫应答及治疗效果。
mIHC揭示转移性黑色素瘤更广泛的免疫微环境特征

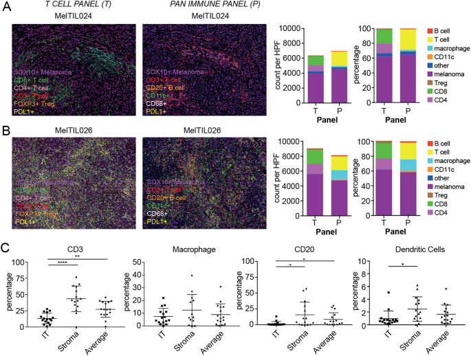
在之前对T细胞亚群分布进行精准分析的基础上,为进一步扩大免疫细胞检测范围,完善转移性黑色素瘤免疫微环境的整体图景,本研究通过mIHC技术,聚焦T细胞CD3⁺、B细胞CD20⁺、巨噬细胞CD68⁺、树突状细胞CD11c⁺的分布特征开展深入检测。实验采用与之前一致的组织切片进行OPAL染色,通过Vectra自动化成像系统获取高倍视野图像,利用inForm软件量化各免疫细胞亚群在三个肿瘤区域的数量和占比并进行组间统计学分析。整体结果显示,不同患者的整体免疫浸润水平差异明显,如MelTIL024免疫细胞浸润较少,PD-L1几乎不表达,T细胞主要分布在基质区域,而MelTIL026免疫浸润丰富,除大量T细胞外还存在一定数量的巨噬细胞、B细胞和CD11c⁺细胞,PD-L1在免疫浸润区域有表达,整合所有样本数据可见,肿瘤基质中T细胞、B细胞和CD11c⁺细胞占比显著高于肿瘤内,巨噬细胞在两个区域分布无显著差异;综上,转移性黑色素瘤的免疫微环境由多种免疫细胞共同构成且存在显著区域分布差异,淋巴细胞和树突状细胞主要聚集在肿瘤基质,巨噬细胞分布均匀,患者免疫浸润水平的差异可能与肿瘤转移部位、免疫逃逸状态相关。
FACS解析黑色素瘤TILs的表型、分化及免疫检查点表达特征

依托流式细胞术的多参数检测优势,本研究重点解析黑色素瘤肿瘤浸润淋巴细胞的整体比例、T细胞亚群构成、分化状态及免疫检查点分子表达特征,以期为后续对比mIHC与FACS数据、分析T细胞功能状态提供可靠实验依据。实验取黑色素瘤活检组织制备单细胞悬液,采用两种FACS抗体面板进行染色,分别检测TILs区分标志物、T细胞亚群、分化标志物、免疫检查点及激活标志物,通过BD LSR II流式细胞仪获取数据并利用FlowJo v10软件进行门控和分析,采用Mann-Whitney检验进行统计学分析。结果显示,黑色素瘤患者的TILs比例存在显著个体异质性,T细胞是TILs中的优势亚群且CD4⁺T细胞占比高于CD8⁺T细胞,CD4⁺和CD8⁺T细胞均以效应记忆T细胞为主,CD4⁺T细胞异质性表达PD-1、OX-40和IL-7Rα但不表达TIM-3,CD8⁺T细胞更倾向于表达PD-1而非IL-7Rα,同时肿瘤中既存在活化状态的T细胞,也存在未被抗原激活的迁移性T细胞。综上,黑色素瘤TILs具有显著的个体异质性和表型多样性,CD4⁺和CD8⁺T细胞的免疫检查点表达及激活状态存在明显差异,这种功能异质性可能影响肿瘤免疫逃逸和患者对免疫治疗的响应。
黑色素瘤中mIHC与FACS检测的TILs数据具有互补性

为厘清mIHC与FACS两种检测技术在TILs相关指标检测中的一致性与差异性,明确差异产生的核心原因及两种技术的互补价值,从而为后续整合数据、完善肿瘤免疫微环境评估体系提供支撑,本研究开展了两种技术检测结果的系统性对比。实验选取21例黑色素瘤活检样本,分别通过mIHC和FACS检测TILs整体比例、CD8⁺、CD4⁺T细胞和Treg占比及CD8:Treg比值,采用Mann-Whitney检验对比两种技术检测结果差异,采用Spearman相关性分析检验数据相关性。两种技术的检测数据对比分析后显示,按转移部位分组后,两种技术检测的TILs整体比例无统计学差异,但配对样本数据相关性较差,存在极端异常值,其原因在于mIHC可区分细胞组织定位而FACS无法做到,两种技术检测的CD8⁺、CD4⁺T细胞占比整体无统计学差异,但mIHC检测的Treg占比显著高于FACS,且CD4⁺T细胞和Treg的配对数据相关性极差,CD8:Treg比值的差异在皮下转移灶中最为明显。综上,mIHC与FACS检测的黑色素瘤TILs数据具有互补性但存在显著数值差异,差异主要源于两种技术的检测原理和样本处理差异,FACS可能存在Treg回收率低的问题。
mIHC明确PD-L1在转移性黑色素瘤中的表达细胞类型及定位,及其与CD8⁺T细胞的关联

聚焦PD-L1在转移性黑色素瘤中的表达特征,本研究利用mIHC技术明确其表达细胞类型、组织定位,进一步分析PD-L1表达评分与TILs及相关T细胞分布的相关性,揭示PD-L1表达与肿瘤免疫微环境的内在关联,为临床免疫治疗响应预测提供实验参考。实验采用OPAL染色结合Vectra自动化成像系统,通过颜色分离技术区分PD-L1在黑色素瘤细胞和抗原提呈细胞上的表达,根据PD-L1⁺细胞占比制定PD-L1评分,分析该评分与mIHC/FACS检测的TILs比例、CD8⁺/CD4⁺T细胞占比的相关性,采用Mann-Whitney检验进行统计学分析。整合染色成像及量化数据后发现,通过颜色分离技术可清晰区分PD-L1在黑色素瘤细胞和抗原呈递细胞上的表达,如MelTIL021为PD-L1弥漫性表达。结合所有样本数据可见,PD-L1在巨噬细胞上的表达比黑色素瘤细胞更普遍,PD-L1⁺样本的肿瘤内CD8⁺T细胞水平显著高于PD-L1⁻样本,PD-L1评分与FACS检测的CD8⁺T细胞数量呈正相关,PD-L1阴性样本中也有部分存在TILs。综上,PD-L1在转移性黑色素瘤中的表达具有细胞类型和定位特异性,其表达与肿瘤内CD8⁺T细胞浸润密切相关,这一关联可为免疫治疗响应预测提供参考。
四、总结
本文通过mIHC与FACS技术的联合应用,系统探索了转移性黑色素瘤的免疫微环境异质性,明确了两种检测技术的互补价值,建立了基于免疫指标的4类免疫微环境分类模型,并初步验证了该模型与CBI治疗响应的关联性。研究填补了传统检测技术与现代流式技术之间的空白,完善了转移性黑色素瘤的免疫分型理论,为精准免疫治疗提供了新的思路和依据。尽管存在样本量小、随访不足等局限性,但该研究仍具有重要的方法学、理论和临床意义,为后续癌症免疫微环境的研究和临床转化奠定了基础。
参考文献
Halse H, Colebatch AJ, Petrone P, Henderson MA, Mills JK, Snow H, Westwood JA, Sandhu S, Raleigh JM, Behren A, Cebon J, Darcy PK, Kershaw MH, McArthur GA, Gyorki DE, Neeson PJ. Multiplex immunohistochemistry accurately defines the immune context of metastatic melanoma. Sci Rep. 2018 Jul 24;8(1):11158. doi: 10.1038/s41598-018-28944-3. PMID: 30042403; PMCID: PMC6057961.
EnkiLife mIF 技术服务
