作为天然免疫的核心枢纽与代谢可塑性的 “典范细胞”,巨噬细胞的功能调控与代谢重编程已成为生命科学研究的 “黄金赛道”—— 不仅连续多年蝉联国自然基金热点,更凭借机制创新与转化潜力成为顶刊高级选题。今天小优就为大家解读两篇最新的巨噬+代谢双热点文章,助力您的国自然选题和深入研究。
文章一
2025 年 6 月,浙江省肿瘤医院,中国科学院杭州医学研究所胡海教授团队在国际著名期刊 Cancer Cell 杂志上发表题为 Cancer cell-derived arginine fuels polyamine biosynthesis in tumor-associated macrophages to promote immune evasion 的研究论文,阐明了乳腺癌细胞分泌的精氨酸可诱导肿瘤相关巨噬细胞(TAMs)向促肿瘤表型极化,进而抑制 CD8⁺ T 细胞的抗肿瘤活性的分子机制,为靶向 “精氨酸 - 多胺 - TDG” 代谢轴重塑肿瘤免疫微环境、提升乳腺癌免疫治疗疗效提供了新的理论依据与潜在靶点。

文章整体思路
该研究聚焦肿瘤微环境(TME)中精氨酸代谢的细胞间调控网络,核心围绕 “癌细胞 - 巨噬细胞” 的代谢互作展开。通过临床分析、scRNA-seq和动物模型,先明确精氨酸在乳腺癌进展中的异常积累及癌细胞为主要来源;进而探究精氨酸对肿瘤相关巨噬细胞(TAMs)极化的调控作用;深入解析 “精氨酸 - 多胺 - TDG-PPARG” 的分子通路;最终验证靶向该代谢轴的抗肿瘤治疗潜力,揭示精氨酸代谢通过重塑免疫微环境促进肿瘤免疫逃逸的关键机制,为乳腺癌治疗提供新靶点。文章按照疾病挖掘,表型验证,机制研究,体内疗效验证四个步骤逐层展开。

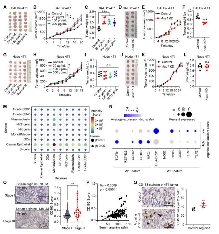
01 疾病挖掘:精氨酸代谢与人类乳腺癌恶性进展相关
为了研究氨基酸代谢在乳腺癌进展中的作用,作者分析了608例乳腺癌患者的循环氨基酸水平,结果显示,精氨酸浓度与肿瘤 TNM 分期、N 分期呈正相关,且晚期患者血清精氨酸水平显著高于早期患者。
单细胞 RNA 测序及免疫组化证实,精氨酸合成关键酶 ASS1 主要在癌细胞中表达,占 TME 中精氨酸产生的 48.5%,且晚期肿瘤 ASS1 表达更高。
ASS1 表达与患者血清精氨酸浓度正相关,ASS1 高表达的基底样乳腺癌和淋巴结阳性乳腺癌患者远处转移 - free 生存率更低。

图1. 精氨酸与人类乳腺癌的恶性进展有关
部分相关产品:
ASS1 (D4O4B) Rabbit Monoclonal Antibody
20ul/100ul
WB、IP、IHC、IF、F
02 表型验证:精氨酸介导的乳腺癌恶性进展与巨噬细胞促肿瘤极化相关
在免疫健全小鼠中,精氨酸处理可促进 4T1、EO771 乳腺癌移植瘤生长,而 ASS1 敲低则抑制肿瘤生长,但该效应在免疫缺陷裸鼠中消失。
单细胞测序分析表明,癌细胞与巨噬细胞间的精氨酸代谢通讯是 TME 中主导的细胞间互作,且巨噬细胞 ASS1 表达极低,依赖外源性精氨酸。
精氨酸处理可剂量依赖性上调巨噬细胞 TGFB1、IL10 等促肿瘤细胞因子表达,CD163(M2 巨噬细胞标志物)在晚期乳腺癌中高表达且与血清精氨酸水平正相关。

图2. 精氨酸通过调节免疫反应促进乳腺癌的进展
部分相关产品:
CD163 (D6U1J) Rabbit Monoclonal Antibody
20ul/100ul
WB、IHC
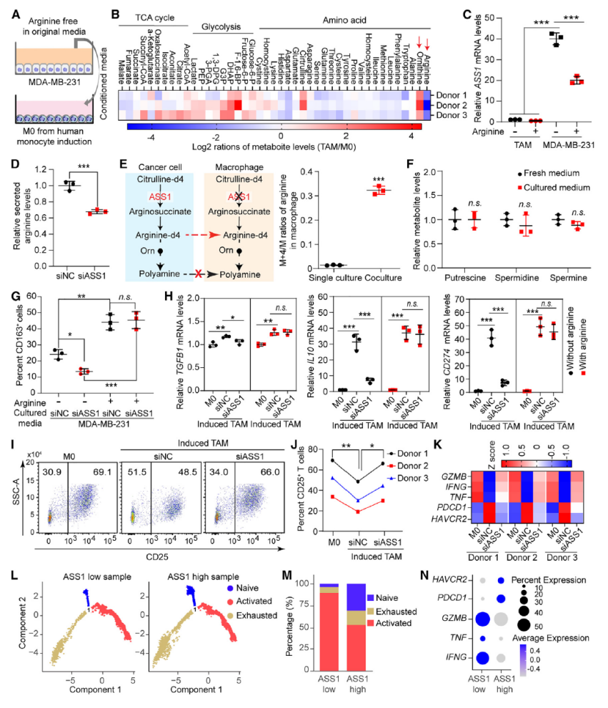
03机制研究1:癌细胞分泌的精氨酸诱导 TAM 极化以抑制 CD8+ T 细胞活化
癌细胞条件培养基诱导的 TAMs 中精氨酸代谢增强,且癌细胞 ASS1 敲低会减少精氨酸分泌,抑制 TAM 标志物(CD163、TGFB1)表达,补充精氨酸可恢复该表型。
同位素示踪实验证实,巨噬细胞无法从头合成精氨酸,依赖癌细胞分泌的精氨酸进行代谢。
TAMs 可抑制 CD8+ T 细胞 CD25、GZMB 等活化标志物表达,上调 PD-1、TIM3 等耗竭标志物,而 ASS1 敲低可减弱该抑制作用。

图3. 癌细胞分泌精氨酸诱导TAM极化抑制CD8+ T细胞活化
部分相关产品:
BD Pharmingen™ PE Mouse Anti-Human CD163
25/100 Tests
Flow cytometry
BD Pharmingen™ PE Mouse Anti-Human CD25
25/100 Tests
Flow cytometry
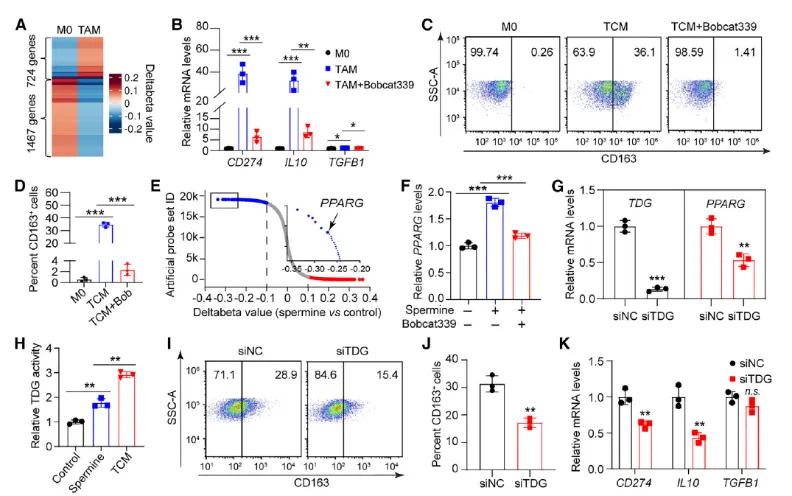
04 机制研究2:精胺通过TDG 介导的 DNA 去甲基化促进 TAMs 的促肿瘤极化
同位素追踪证实 TAMs 以精氨酸为底物主动合成多胺,精胺是多胺中促进 TAM 极化的关键分子,可显著上调 TGFB1、IL10 等表达,增强 TAMs 对 CD8+ T 细胞的抑制作用。
DNA 甲基化芯片显示,TAMs 中存在大量低甲基化基因,精胺处理可降低 PPARG 基因启动子区甲基化水平,上调 PPARG 表达,PPARγ 拮抗剂 GW9662 可逆转精胺诱导的 TAM 极化。
胸腺嘧啶 DNA 糖基化酶(TDG)在 TAMs 中高表达且活性增强,TDG 敲低可抑制 PPARG 表达及 TAM 促肿瘤极化,缓解对 CD8+ T 细胞的抑制。

图4. 精胺通过TDG介导的DNA去甲基化促进TAM促肿瘤极化
05 机制研究3:精胺通过激活 p53 信号通路增强 TDG 表达
通路富集分析显示,精胺处理的巨噬细胞中 p53 信号通路显著富集,且精胺可上调 p53 靶基因 P21、GADD45A 表达。
p53 敲低可显著降低精胺诱导的 TDG 表达及 TAM 促肿瘤细胞因子分泌, luciferase 报告基因及 ChIP 实验证实 p53 可直接结合 TDG 启动子。

图5. 精胺通过激活 p53 信号通路增强 TDG 表达
部分相关产品:
TDG (E5T5G) Rabbit Monoclonal Antibody
20ul/100ul
WB
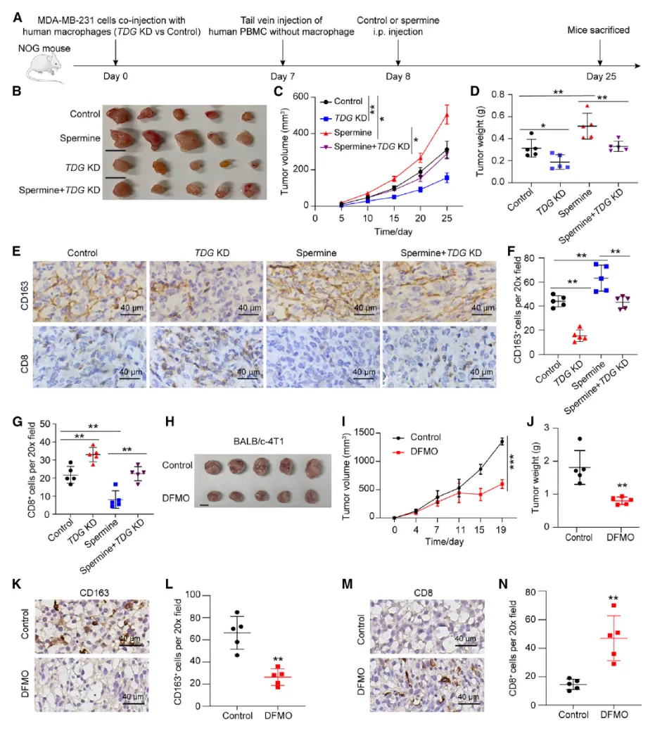
06 体内疗效验证:靶向 TDG 和多胺合成抑制乳腺癌生长
在人源化免疫小鼠模型中,巨噬细胞 TDG 敲低可显著抑制 MDA-MB-231 移植瘤生长,且外源性精胺处理无法逆转该抑瘤效应。
TDG 敲低肿瘤中 CD163+ TAMs 比例降低,CD8+ T 细胞浸润增加,免疫微环境得到改善。
多胺合成抑制剂 DFMO 处理可抑制 4T1 乳腺癌移植瘤生长,降低肿瘤组织中 CD163 + 巨噬细胞比例,增加 CD8+ T 细胞浸润,但对裸鼠肿瘤无明显作用。

图6. 靶向多胺- TDG轴抑制乳腺癌体内生长
部分相关产品:
CD163 (D6U1J) Rabbit Monoclonal Antibody
20ul/100ul
WB、IHC
CD8 alpha (D4W2Z) Rabbit Monoclonal Antibody
20ul/100ul
WB、IHC
文章总结
本研究整合了临床队列分析、单细胞核糖核酸测序(scRNA-seq)、细胞共培养及动物模型等多种技术手段,探究了精氨酸代谢在乳腺癌进展过程中的作用及相关机制。研究结果表明,精氨酸可通过诱导肿瘤相关巨噬细胞(TAMs)向促肿瘤表型极化,在体内发挥促进乳腺癌生长的作用。肿瘤细胞分泌的精氨酸会为肿瘤相关巨噬细胞的多胺生物合成提供原料,维持其促肿瘤极化状态,并以此抑制 CD8⁺ T 细胞的抗肿瘤活性。本研究证实,肿瘤细胞与巨噬细胞之间的互作是精氨酸介导肿瘤进展的核心驱动因素,同时揭示了乳腺癌肿瘤微环境(TME)中一种独特的、可促进肿瘤发展的细胞间作用机制。
文章二
2024年5月,中国科学院分子细胞科学卓越创新中心王红艳研究员联合上海大学生科院魏滨教授,复旦大学生科院唐惠儒教授及上海交通大学叶幼琼研究员在Immunity杂志上发表题为25-Hydroxycholesterol regulates lysosome AMP kinase activation and metabolic reprogramming to educate immunosuppressive macrophages的研究论文,阐明了肿瘤相关巨噬细胞(TAMs)中 CH25H-25HC 通过溶酶体AMPKα 信号通路调控 STAT6 Ser564 磷酸化、诱导免疫抑制表型的分子机制,为提升抗 PD-1 治疗疗效提供了新的理论依据与潜在靶点。

文章整体思路
该研究聚焦肿瘤微环境(TME)中胆固醇代谢异常对肿瘤相关巨噬细胞(TAMs)功能的调控作用,核心围绕胆固醇 - 25 - 羟化酶(CH25H)及其产物 25 - 羟基胆固醇(25HC)展开。通过细胞模型验证 25HC 对巨噬细胞免疫抑制表型的调控作用,进而通过临床队列与 scRNA-seq 分析,锁定肿瘤相关巨噬细胞(TAMs)中 CH25H 高表达及 25HC 异常积累与癌症患者不良预后的关联,进而深入解析了 “25HC-GPR155-mTORC1-AMPKα-STAT6” 的分子通路及代谢重编程机制,最终证实靶向 CH25H 可将 “冷肿瘤” 转化为 “热肿瘤”,并与抗 PD-1 治疗协同提升抗肿瘤效果。文章按照表型验证,疾病挖掘,机制研究,体内疗效验证四个步骤逐层展开。

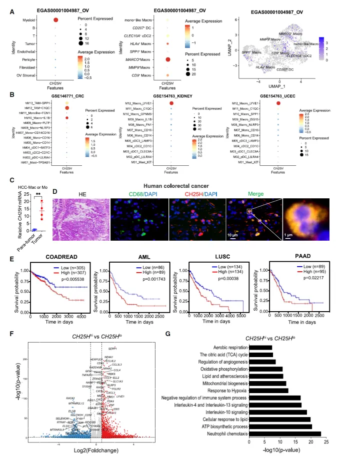
01 表型验证:TAMs 或 M2 样巨噬细胞重编程胆固醇代谢以在 TME 中富集 25HC
前期的研究表明,胆固醇代谢可以调节巨噬细胞的功能,抑制炎症小体的激活。为了研究胆固醇代谢是如何被调节并影响巨噬细胞极化,作者使用了三种策略来诱导巨噬细胞极化,三种诱导方式(IL-4/IL-13 刺激、肝癌细胞条件培养基处理、肿瘤组织分选)获得的免疫抑制性巨噬细胞均表现出胆固醇合成相关酶表达降低,胆固醇流出和酯化相关酶表达升高。
CH25H 在上述三种巨噬细胞中均显著上调,且通过 LC-MS 检测证实 25HC 在这些巨噬细胞及 MC38 肿瘤组织中大量积累。

图1. TAMs或M2样巨噬细胞重编程胆固醇代谢以丰富TME中的25HC
02 疾病挖掘:CH25H 高表达 TAM 亚群与肿瘤患者生存呈负相关
接下来,作者分析了来自人类癌症的单细胞RNA测序(scRNA-seq)数据,表明CH25H 在多种免疫抑制性巨噬细胞亚群(如卵巢癌 MARCO + 巨噬细胞、肾癌 LYVE1 + 巨噬细胞等)中高表达。
为了探讨CH25H在癌症患者中的表达和功能,作者收集了癌症患者的样本,表明肝癌和结直肠癌患者肿瘤组织中的巨噬细胞 / 单核细胞 CH25H 表达显著高于癌旁组织,且与 M2 样巨噬细胞标志物(MRC1、IL-10)表达正相关。

图2. scRNA-seq显示CH25Hhi TAM亚群与肿瘤患者的生存呈负相关
部分相关产品:
CD3 epsilon (E4T1B) Rabbit Monoclonal Antibody
20ul/100ul
WB、IP、IHC、IF
CD68 (E3O7V) Rabbit Monoclonal Antibody
20ul/100ul
WB、IP、IHC、IF
03 机制研究1:TME 中的乳酸、酸性 pH、IL-4 和 IL-13 上调 Ch25h 表达
IL-4 和 IL-13 通过转录因子 STAT6 直接结合 Ch25h 启动子,显著诱导巨噬细胞 Ch25h 表达。TME 中的乳酸(通过 MCT1 转运)和酸性 pH(pH=6.0)可增强 Ch25h 表达,靶向 STAT6 或 MCT1 可阻断 TME 诱导的巨噬细胞 Ch25h 表达。

图3. TME 中的乳酸、酸性 pH、IL-4 和 IL-13 上调 Ch25h 表达
Rabbit anti-CH25H Polyclonal Antibody
100ul
WB、IHC、IF
CD206/MRC1 (E2L9N) Rabbit Monoclonal Antibody
20ul/100ul
WB、IHC、IF
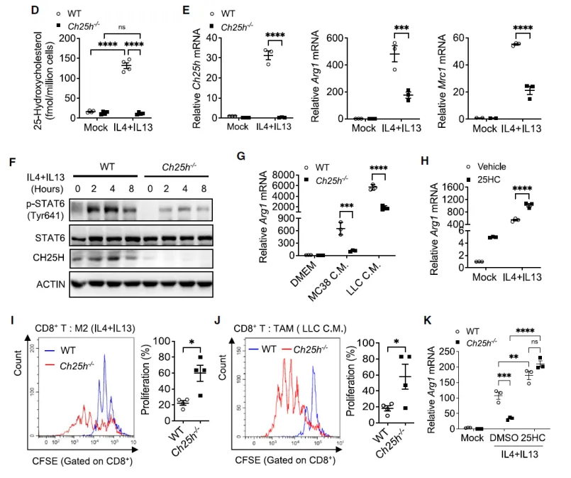
04 机制研究2:CH25H 和 25HC 调控 TAMs 和 M2 样巨噬细胞的免疫抑制功能
Ch25h 敲除巨噬细胞无法积累 25HC,且 IL-4/IL-13 刺激后 Arg1、Mrc1 等免疫抑制标志物表达降低,STAT6(Tyr641)磷酸化水平下降。
外源性 25HC 处理可增强 Ch25h 敲除巨噬细胞中 Arg1、Mrc1 的表达,逆转其免疫抑制功能缺陷。
Ch25h 敲除巨噬细胞与 CD8+ T 细胞共培养时,对 T 细胞增殖的抑制作用显著减弱,而补充 25HC 可恢复其抑制能力。

图4. CH25H和25HC调节TAMs和M2样巨噬细胞的免疫抑制功能
部分相关产品:
BD Pharmingen™ PE Hamster Anti-Mouse CD3e
25ug/0.1mg
Flow cytometry
BD Pharmingen™ PE Rat Anti-Mouse CD4
25ug/0.1mg
Flow cytometry
BD Pharmingen™ FITC Rat Anti-Mouse CD8a
25ug/0.1mg
Flow cytometry
BD Pharmingen™ PerCP Rat Anti-Mouse CD45
25ug/0.1mg
Flow cytometry
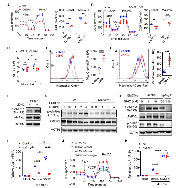
05 机制研究3:25HC 激活 AMPKα,进而磷酸化 STAT6 以促进 STAT6 激活
25HC 处理可激活巨噬细胞 AMPKα(Thr172 磷酸化)及其下游靶点 ACC1(Ser79 磷酸化)。AMPKα 缺陷可阻断 25HC 对 Arg1 表达的促进作用,而 AMPKα 激动剂 GSK621 可恢复 Ch25h 敲除巨噬细胞的 Arg1 表达。
质谱分析和突变体实验证实,AMPKα 直接磷酸化 STAT6 的 Ser564 位点,该位点突变(S564A)会降低 STAT6 的转录活性和 Tyr641 磷酸化水平。STAT6(S564A)突变体无法有效促进巨噬细胞 Arg1 表达。
溶酶体积累的25HC 结合 GPR155 后抑制其与 GATOR1 复合物亚基 NPRL2 的相互作用,进而抑制 mTORC1 及其下游 S6K 的激活,解除对 AMPKα 的抑制。

图5. 25HC激活AMPKa,增强线粒体功能,促进OXPHOS
部分相关产品:
Rabbit anti-STAT6
20ul/100ul
WB、IP、CHIP
Rabbit anti-pSTAT6 Tyr641
20ul/100ul
WB、IP、IF
Rabbit anti-AMPKa
20ul/100ul
WB、IP
Rabbit anti-pAMPKa Thr172
20ul/100ul
WB
Rabbit anti-S6K
20ul/100ul
WB、IP
Rabbit anti-pS6K Thr389
20ul/100ul
WB
Rabbit anti-mTOR
20ul/100ul
WB、IP、IF、IHC
Rabbit anti-pmTOR Ser2448
20ul/100ul
WB、IP、IF
06 体内疗效验证:靶向 Ch25h 单独或与抗 PD-1 联合增强免疫治疗效果
Ch25h 敲除小鼠的 MC38 肿瘤体积显著减小,肿瘤组织中 25HC 浓度降低,TAMs 的 Mrc1、Vegfa 等抑制性基因表达下调,M1 样巨噬细胞比例升高。
Ch25h 敲除小鼠肿瘤组织中 CD4+、CD8+ T 细胞浸润增多,IFN-γ+、TNF-α+ 效应 T 细胞比例升高,CD8+ T 细胞 PD-1 表达上调。
靶向 Ch25h 与抗 PD-1 治疗联合使用时,对 MC38 和 B16F10(冷肿瘤模型)的抑瘤效果显著优于单一治疗,可将冷肿瘤转换为热肿瘤。

图6. 单独靶向Ch25h或联合抗PD-1可提高免疫治疗效果
文章总结
本研究通过三种免疫抑制性巨噬细胞模型,筛选胆固醇代谢相关酶的表达特征,发现这类巨噬细胞会调控胆固醇的合成与转运过程,维持细胞内低胆固醇水平。与之形成对比的是,25 - 羟基胆固醇(25HC)在肿瘤相关巨噬细胞(TAM)及肿瘤微环境(TME)中均呈高浓度积累。胆固醇 - 25 - 羟化酶(CH25H)可将胆固醇转化为 25HC,进一步明确了 25HC 作为一种促肿瘤代谢物,如何在溶酶体中影响 AMPKα 和 mTORC1 的激活。尤为重要的是,本研究发现 STAT6 的丝氨酸 564(Ser564)位点是 AMPKα 的新增磷酸化靶点。靶向 CH25H 以打破这一代谢检查点,可重塑巨噬细胞功能,将 “冷肿瘤” 转化为 “热肿瘤”,且与抗 PD-1 治疗联合使用时能进一步提升抗肿瘤疗效。
巨噬细胞代谢相关热门研究思路解读

01 肿瘤细胞与肿瘤相关巨噬细胞(TAM)之间的串扰

(1)促炎细胞因子和趋化因子的分泌机制:TAM分泌IL-6、IL-8、IL-10 等促炎因子,增强肿瘤细胞迁移与耐药,IL-8对T细胞产生毒性作用;
(2)免疫逃逸机制:CD47/SIRPα、CD24/Siglec-10及 LILRB1/MHC-I抑制巨噬细胞吞噬功能;PD-1/PD-L1、B7-H3 等通路,进一步抑制免疫活性。
(3)外泌体转运机制:外泌体转运mRNA,circRNA,IncRNA,miRNA等分子实现细胞间的信息交流;ApoE转运至肿瘤细胞后,进而激活PI3K-AKT信号通路,促进EMT及肿瘤细胞的迁移;
(4)旁分泌&自分泌作用:CD44是一种高效吞噬受体,可影响炎症反应、吞噬作用及肿瘤多药耐药性;IL-33可通过IL-1RL1维持肿瘤干细胞的干性,同事诱导TGF-β促进肿瘤相关巨噬细胞的增殖和耐药。
02 巨噬细胞M1&M2极化

(1)M1极化(促炎)
M1型巨噬细胞在发育与成熟过程中,会表达TLRs,识别LPS等病原体相关分子模式,激活下游包括NF-κB、p38 MAPK、JAK/STAT1、PI3K/Akt/Fos/Jun 等信号通路,诱导巨噬细胞向M1型极化;细胞因子信号抑制因子如 SOCS1/3 可下调M1极化;
(2)M2极化(免疫抑制)
由 IL-4/IL-6/TGF-β 等激活,相关通路包括 JAK/STAT3/6、PI3K/Akt/mTOR\、Smad2/3、PPARγ,Wnt/β-catenin,Notch 信号等促进巨噬细胞向M2型极化;SOCS3可下调M2极化;
(3)巨噬细胞M1/M2代谢特征
巨噬细胞的代谢重编程(尤其是糖酵解与氧化磷酸化的动态平衡)是调控其免疫表型和功能的核心机制,这一过程在感染、肿瘤、炎症性疾病和代谢紊乱中发挥关键作用。
M1型巨噬细胞在受到病原体或炎症因子刺激时,会迅速增强糖酵解速率,同时抑制氧化磷酸化,产生大量炎症介质和ROS,从而发挥抗感染作用;
M2型巨噬细胞则主要依赖氧化磷酸化和脂肪酸氧化,支持细胞修复和抗炎功能。
03 肿瘤相关巨噬细胞的实验思路设计

04 TAM和代谢重编程

(1)TAM呈现出独特的代谢特征,其葡萄糖与脂肪酸代谢水平显著增强,为自身的免疫抑制作用和促肿瘤活性提供代谢支撑。TAM的糖酵解、三羧酸循环、氧化磷酸化过程均被激活,脂肪酸氧化及胆固醇外排过程也同步增强。此外,在响应微环境信号的过程中,TAM特有的代谢通路(尤其是涉及特定氨基酸的代谢通路),是其功能异质性形成的核心分子基础。
(2)肿瘤微环境信号驱动TAM的各代谢通路相互关联、协同调控,最终促成其功能与表型的多样性。该调控网络的核心组分包括GLUT1、LDHA,以及参与脂质和氨基酸代谢的各类酶和转运蛋白。
部分相关产品:
巨噬细胞样品制备
Spleen Dissociation Kit, mouse
Anti-F4/80 MicroBeads UltraPure, mouse
Red Blood Cell Lysis Solution (10×)
巨噬细胞诱导分化与培养
巨噬细胞鉴定
CD11b Antibody, anti-mouse, REAfinity
CD14 Antibody, anti-human, PE-Vio® 670, REAfinity
CD16 Antibody, anti-human, PE, REAfinity
CD68 Antibody, anti-mouse, FITC, REAfinity
F4/80 Antibody, anti-mouse, Vio® R667, REAfinity
CD80 Antibody, anti-human, Vio® Bright B515, REAfinity
CD86 Antibody, anti-human, Vio® Bright B515, REAfinity
CD163 Antibody, anti-human, APC, REAfinity
CD206 Antibody, anti-human, REAfinity